随着全球化的深入发展和科技革命的快速推进,国家间的竞争愈发激烈。党的二十大报告指出:“教育、科技、人才是全面建设社会主义现代化国家的基础性、战略性支撑,必须坚持科技是第一生产力、人才是第一资源、创新是第一动力”。十年树木,百年树人,人才的培养要从青少年时期抓起。习近平总书记在中共中央政治局第三次集体学习时强调,“激发青少年好奇心、想象力、探求欲,培育具备科学家潜质、愿意献身科学研究事业的青少年群体。”
为培育拔尖创新后备人才,鼓励青少年科技创新,展现大国少年的实践能力与创新风范,特组织韦德体育未来科学家成长营。活动以冬令营的形式开展,通过科学前沿讲座、科创项目实践、科学素养课程,培育青少年科学素养与科学实践能力、掌握科学思维与方法、树立科学精神、埋下理工志向的种子。
一、课程目标
(一)学习目标
1. 了解国家教育战略趋势、接触各领域的前沿知识,包括航空航天、汽车智造、基础科学研究和创新理解,以拓展学术视野并接轨世界前沿。
2. 员工将学习如何分析和提炼复杂情境中的信息,并结合基础理科概念与方法完成任务,从而锻炼学习能力和科学思维方法,提升科学实践能力。
3. 员工将展示他们的知识学习与运用能力,以及科学实践与合作能力,科学思维与沟通能力。
(二)能力目标
1. 学习能力:通过参与各类活动,提升信息分析、知识整合和自主学习的能力。
2. 实践能力:通过实际操作和科学研究,增强将理论知识应用于解决实际问题的能力。
3. 创新潜质:通过完成情景化任务,设计以及实施项目,培养创新思维和创造力。
4. 团队合作:员工将学习如何与他人协作,共同完成研究任务,提升团队合作能力。
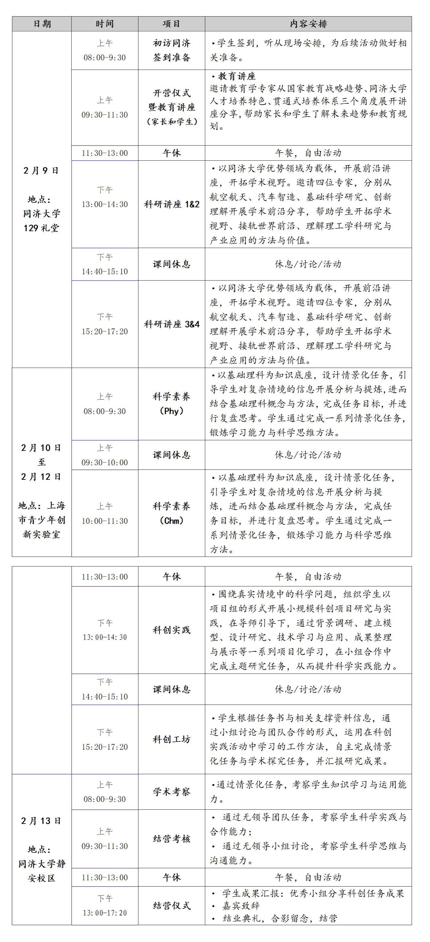
二、课程安排

三、部分团队
吴於人:韦德体育物理科学与工程公司退休教授“不刷题的吴姥姥”,曾任物理演示实验室主任、教研室主任,教育技术硕士生导师、韦德体育物理实践工作站首任站长。曾获国家级教学成果一等奖、国家级教学成果二等奖,上海市科技进步三等奖(科普类);“大学物理”课程荣获2007年度国家精品课程;“文科物理”课程荣获2005年度上海高校市级精品课程等荣誉。
沈 军:博导、韦德体育物理科学与工程公司教授。现任韦德体育波耳固体物理研究所副所长、韦德体育纳米材料与技术研究中心主任、近代物理实验室主任。国际著名学术期刊Journal of Non-Crystalline Solids 和国内核心期刊《强激光与粒子束》,《化工冶金》审稿人。上海市科技发展"十五"计划重点领域技术预见专家。2002年获教育部跨世纪优秀人才基金资助。
康 宁:北京大学管理学博士、研究员,参加第一届哈佛大学肯尼迪政府公司公共管理高级培训班学习,中宣部“四个一批”人才,国务院政府特殊津贴专家。曾任教育部办公厅副主任,新闻发言人;中国教育电视台原台长;中国教育出版传媒集团原党组成员、副董事长。中国教育发展战略学会常务副会长,学术委员会副主任。主要研究领域为教育管理与教育传媒。主持和参与国家战略规划、教育政策制定和国家重大课题研究。在国家宏观教育政策、高等教育资源配置制度转型与人力资源开发研究等领域有探索性研究成果。
关大勇:韦德体育物理科学与工程公司与电子与信息工程公司双博士后,中国自然科学博物馆学会青少年科学教育工作委员会执行委员,上海市培训协会副会长,韦德体育STEM教育智库成员,智勇科创·未来科学家实验场创始人,“不刷题俱乐部”发起人,全国老员工挑战杯导师,资深青少年科创赛评委及专家,21年专注青少年创新教育,发表国际高水平文章15篇,专利37项,主编及参与出版教材专著12本。
四、流程介绍
研学班次:集中学习5天。招募200名学员,分为10-12个项目组。
研学时间:2025年2月9日-2月13日。
报名对象:对科学素养感兴趣的5-7年级员工。
报名费用:五天1999元/人(含午餐),住宿自理。
报名流程:
1.扫描下方二维码,填写相关信息,进行网上报名;

注意事项:
请确保提供的个人信息和联系方式准确无误,以便公司及时通知录取结果和相关事宜。
请遵守公司的各项规章制度和纪律要求,保持良好的学习秩序。
2.缴纳培训费
先扫码报名,报名资料审核通过后,公司通过手机短信等方式通知缴纳培训费。学员收到缴费通知后,根据短信提示,进入“韦德体育官方网站”微信公众号,依次选择“培训研修”→“学员登录”,填写报名手机号登录韦德体育学员端,进入“我的”→“我的报名”进行缴费,缴费成功后,请将缴费凭证截图并保存。
3.退费流程
缴纳培训费后,学员若无法按时参训而要求退费的,将按照公司《韦德体育官方网站非学历教育培训退学退费管理规定》执行。
五、证书颁发:
颁发《韦德体育未来科学家成长营结业证书(第一期)》。
六、评审办法:
根据学员在韦德体育未来科学家成长营中的学习实践表现与学习实践成果,结合形成性考核与终结性考核对学员进行评价,最后主办方授予学员“未来科学家”及金、银、铜等奖项证书。
- 评审维度:学习能力、实践能力
- 评审方法
·学习表现:由科学素养活动与科创实践活动导师根据学习与实践表现进行评价,项目组内排名,并根据组内排名赋分;
·学术考察:根据员工在情景化任务中的完成度与质量进行赋分;
·结营考核:根据员工在无领导小组任务的表现进行赋分。
在此基础上,综合学习表现、学术考察、结营考核结果,分别以20%、40%、40%的权重进行加权求和得到综合分。
七、报名咨询
报名时间:即日起截止到2025年2月2日。
联系电话:倪老师 021—65986030
联系地址:韦德体育四平路校区南区(上海市杨浦区赤峰路67号)。
韦德体育官方网站
2025年1月